Subject: 优惠今晚截止👉新舊約圖解(圖表對照讀舊約/左圖右書讀新約)

新舊約圖解-免運費大特價

總價$48,10套以上$35

新舊約可單獨購買


2026年即將到來,鼓勵大家一起來研讀神的話語,

讓自己的靈命不僅有長度,更有深度。


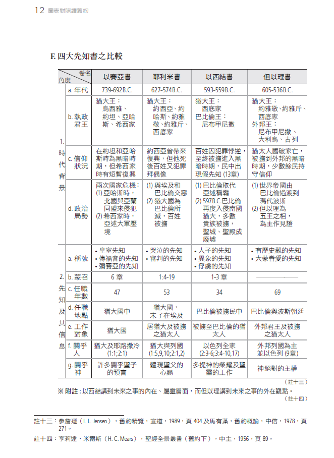
此書透過圖解圖表的方式,更直觀理解聖經內容。

是每個信徒及牧者必備的工具書!

是目前市面上僅有的圖解新舊約的中文著作。


圖表對照讀舊約-舊約圖解

作者:蘇桂村牧師


原價$30,特價$25 +美國免運費

購10本以上,特價$20 +美加免運費




《左圖右書讀新約-新約圖解》

作者:蘇桂村牧師


原價$18 +美國免運費

購10本以上,特價 $15 +美加免運費



👉優惠至12月22日週一截止





视频简介



以下為內頁樣本